Friday, January 30, 2015

Non Acute Care

Primary, Secondary, Tertiary And Quaternary Care
Sometimes we hear medical professionals or our insurers talk about levels of care. Levels of care include primary, secondary, tertiary and quaternary care. ... Read Article

Non Acute Care Pictures

Accelerated Ultrasound Programs | Ultrasound Technician Program
Information Circular – Distance Education Ultrasound or sonography programs, trades or pre-apprenticeship, etc.) the they are seeking approval under the “Accelerated” path. ... Read Article

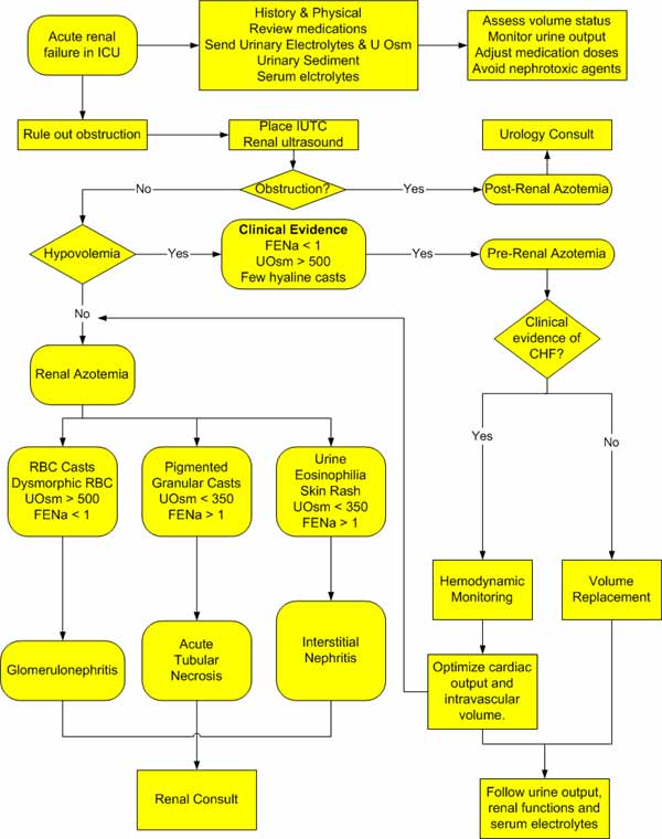
Images of Non Acute Care

What Are Long-Term Care Hospitals? - Medicare
What are Long-Term Care Hospitals? Revised September 2015 Most people who need inpatient hospital services are admitted to an “acute‑care” hospital for a relatively short stay. ... Read More

Non Acute Care Images

Outpatient And Non-acute Inpatient Cholecystectomy Episode
Outpatient and Non-acute Inpatient Cholecystectomy Episode Detailed Business Requirement . 1 Table of Contents different care pathway are: Acute pancreatitis ... View Document

Non Acute Care Pictures

8.9 -acute And non-acute Sub Hospital care SNAPSHOT SNAPSHOT
SNAPSHOT SNAPSHOT Australian Institute of Health and Welfare 2014 Australia’s health 201. Australia’s health series no. 14. Cat. no. AS 178. ... Fetch Document

Non Acute Care

HOSPITAL GUIDELINES FOR ACUTE CARE EFFECTIVE: 01/01/2015 ...
HOSPITAL GUIDELINES FOR ACUTE CARE INTERFACILITY TRANSFER VIA AMBULANCE EFFECTIVE: 01/01/2015 REVIEWED: 08/21/2014 . B. All other interfacility (e.g. hospital to non-acute care setting): Determine transport option and contact private ambulance provider. Guideline Table: ... Fetch Document

Non Acute Care Pictures

Medical Director For Non-Acute Care Services Partners ...
Terrence O’Malley, M.D. Medical Director for Non-Acute Care Services . Partners HealthCare, Massachusetts General Hospital . Boston, Massachusetts ... View This Document

Non Acute Care Pictures

Medicaid Hospital Incentive Payments Calculations
Acute care hospitals (which include CAHs) may receive EHR Incentive Program payments from both The Non-charity percentage: 4 The estimated total amount of the eligible hospital’s charges during that period, not including ... View This Document

Non Acute Care Photos

College University: University College Hospital Cancer Unit
University College Hospital Cancer Unit Texas Children's Cancer Center - Wikipedia, The Free Encyclopedia ... View Video

Non Acute Care

POZEN Reports Third Quarter 2015 Results
POZEN Inc. , today announced results for the third quarter ended September 30, 2015. The Company highlighted important corporate, commercial, and regulatory updates from the quarter. ... Read News

Pictures of Non Acute Care

Notification Regarding Changes Related To Child And ...
Notification Regarding Changes Related to Child and Adolescent Acute and Non-Acute Partial Hospital Program (PHP) Community Care implemented a paper Pre-Certification, Continued Stay Review and Discharge process for Non-Acute PHP providers. ... Fetch This Document

Non Acute Care

Acute Care - Nemzoff & Company, LLC HOME PAGE
Acute Care March 4, 2004 3 Background The SG Cowen Health Care Team’s weekly client conference call recently addressed the acquisition market for acute care hospitals. ... Access Doc

Non Acute Care

Facilities Development Division
Facilities Development Division The Building Department for California’s Hospitals 2013 CBC Removal of Acute Care Services May 30, 2012 Hospital Building Safety Board Meeting ... View This Document

Images of Non Acute Care

Acute Care Hospitals - Texas Department Of State Health ...
There were 564 Texas acute care hospitals as of January 2013. The majority of public hospitals (72%) were located in non-metropolitan (rural) areas. Acute Care Hospitals by Location, January 2013* Acute Care Hospitals by Licensed Beds, ... Return Document

Photos of Non Acute Care

Department Of Veterans Affairs
Of Non-VA Fee Care Funds at the Phoenix VA Health OFFICE OF AUDITS AND EVALUATIONS Care System. November 8, 2011 11-02280-23 . The Phoenix HCS sent 31 veterans to two non-VA long-term acute care providers for ventilator weaning during FY 2010. ... Read Document

Non Acute Care Images

Maximizing The Value Of Post-acute Care
2 mAximizing tHe vAlue oF post-Acute cAre Policymakers and health care providers increasingly recognize that coordination between acute-care hospitals and PAC providers is essential ... View Full Source

Non Acute Care Images

Community Health Systems Announces New Share Repurchase Program
Community Health Systems, Inc. announced today that on November 6, 2015, its Board of Directors approved a new open market share repurchase program for up to ten million shares of the Company’s Common Stock, not to exceed total purchases of $300,000,000. ... Read News

Non Acute Care Photos

Patient Factors And Day Of The Week Influencing Physical ...
PATIENT FACTORS AND DAY OF THE WEEK INFLUENCING PHYSICAL THERAPY NON-TREATMENT EVENTS IN THE ACUTE CARE SETTING by Curtis Doug Jensen Bachelor of Science ... Read Content

Non Acute Care Images

Documentation For Acute Care
And regulatory requirements applicable to acute care documentation and the processes of accreditation, licensure, certification, and medical staff credentialing. Even in areas where IS standards do exist, non-compliance remains a problem. ... Get Document

Non Acute Care Photos

Acute Care Guidelines For Timely Administration Of Scheduled ...
Non-Time-CriticalScheduledMedications MedicalStaffApproval FirstDoses continued on page 3 Final Acute Care Guidelines for Timely Administration of Scheduled Medications posted on ISMP website. ISMP Medication Safety Alert! 2011;16(10):1,3. ... Retrieve Here

Photos of Non Acute Care

Car Crash Photos
(eg screen in car) and non-integrated solutions for ">Dental Care Plans</span></a><br /><span>Oral Health Plan For New Even the popular web siteYouTube.com has (ER), or casualty department, is a medical treatment facility specializing in acute care of patients who present ... View Video

Non Acute Care Images

Next-Day Care For Patients With Non-Acute Conditions ...
Next-Day Care for Patients with Non-Acute Conditions Presenting to an Emergency Department Washington DL, Stevens CD, Shekelle PG, et al. Next-day care for emergency department users with nonacute conditions. A randomized controlled trial. Ann Intern Med 2002;137:707–14. www.turner-white.com ... Access Content

Acute Care Team

Acute Care Team Pictures

GERIATRIC PSYCHIATRY TEAM, 2015 Foundress Mission Team Award ...
The Mission Awards are presented in three categories: acute care; residential care; and team excellence -- they recognize those who truly represent how we continue to live the mission and values of the Sisters who founded our organization. This year, the recipients of the Foundress ... View Video

Palliative Care Overview - Promoting Comfort
Description of palliative care, including goals, the palliative care team and settings of care. ... Read Article

Photos of Acute Care Team

Management Of Chronic Pain In The Acute Care Setting
Management of Chronic Pain in the Acute Care Setting George R. Hansen, MD Department of Emergency Medicine, Sierra Vista Regional Medical Center, ... Retrieve Content

Images of Acute Care Team

The Value Of Nursing Care Coordination
June 2012 – page 1 The Value of Nursing Care Coordination: Executive Summary Why “care coordination” and why now? Care coordination has been proposed as a solution to ... Doc Viewer

Acute Care Team Photos

Effective Wound care Depends On The Coordinated Efforts Of ...
Multidisciplinary wound care teams can be assembled in acute care settings, long term care facilities, home care agencies and outpatient clinics. The multidisciplinary in-hospital wound care team: two models. Adv in Wnd Care. 1998 ... Access Document

Acute Care Team Photos

MENTAL HEALTH BUSINESS RULE Review Date
Name Mental Health- Acute Care Mental Health Service What it is Business Rule to guide practices of Acute Care Teams 1.1 Standards underpinning all phases of Acute Care Team involvement: 1.1.1 Completion of ongoing risk assessments ... Doc Retrieval

Acute Care Team Images

Exhibit 1: Hospitals By Bed Size Categories* - Connecticut
HOSPITALS TODAY DEFINITION AND DESCRIPTION OF ACUTE CARE HOSPITALS Acute care is a level of health care in which a patient is treated for a brief but ... Read Full Source

Acute Care Team Pictures

College University: Icu University College Hospital
Icu University College Hospital Adult Acute Care Nursing Practitioner Hospital Groningen Oral DisordersCan you wash your pet hamster When sent to boot camp for behavior What is cc sitewikipedia org What does it mean when you feel a s What are two Sydney 20:00 Surgery ... Read Article

Images of Acute Care Team

LOGAN AND BEAUDESERT SERVICES Metro South Health Service District
The clinical services teams currently include the transition and post-acute care team, the community continuing care team, the integrated community rehabilitation team, the diabetes team, the cardiac rehabilitation/heart failure team, the integrated respiratory team, the ... Visit Document

Acute Care Team Images

HLTAIN301C Assist Nursing team In An acute care Environment
HLTAIN301C Assist nursing team in an acute care environme nt Date this document was generated: 27 May 2012 Approved Page 2 of 11 HLTAIN301C Assist nursing team in an acute care environme nt Date this document was generated: 27 May 2012 ... Access Content

Pictures of Acute Care Team


Aerogen, a global leader in aerosol drug delivery, today announced it has received the prestigious 2015 Zenith Award for respiratory care excellence by the American Association of Respiratory Care . ... Read News

Images of Acute Care Team

Example Job Description For - American Association Of ...
Example of a CNLsm Job Description for An Acute Care Setting Clinical Nurse Leadersm Required Competencies & Role Responsibilities NOTE: This job description was developed using the broad areas of the role and required competencies identified in the working paper ... Access Document

Acute Care Team Images

ACUTE CARE - YouTube
The Mission Awards are presented in three categories: acute care; residential care; and team excellence -- they recognize those who truly represent how we co ... View Video

Images of Acute Care Team

An Acute Care World Without Registered Nurses
Team Based Care in an Acute Care Setting. In complex problems, team performance will exceed the expected sum of all single actions. Mutual monitoring can help to notice individual errors. ... Fetch Doc

Photos of Acute Care Team

Reconfiguring The Bedside Care Team Of The Future
Reconfiguring the Bedside Care Team of the Future The American Hospital Association (AHA) recently convened a roundtable (for belong to the acute care team. 3. Provider roles and responsibilities are changing, notably within advanced practice nursing (APRN), ... Fetch This Document

Acute Care Team

Acute Care Team - Metro South Health
MSAMHS Acute Care Team Model of Care ACT tasks include: 5 • providing information and advice to health care providers on the provision of mental health care ... Fetch Doc

Pictures of Acute Care Team

Team Nursing: Experiences Of Nurse Managers In acute care ...
AUSTRALIAN JOURNAL OF ADVANCED NURSING Volume 28 Number 4 5 RESEARCH PAPER Team nursing: experiences of nurse managers in acute care settings AUTHORS ... Return Document

Acute Care Team Photos

The Acute Confusion Care Team. - Dementia UK
The Acute Confusion Team is based within the older peoples unit. Ward C3 is a 52 bedded acute medical unit. Jane Booth is a Band 6 Registered General ... Access This Document

Acute Care Team

Servicing The Non-Acute Care Marketplace A Supply Chain ...
The need to service non-acute care healthcare locations is a growing reality for supply chain professionals at integrated delivery networks. Traditional supply chain programs have focused on servicing hospital ... Retrieve Content

Acute Care Team Photos

House Cleaning: House Cleaning Ocd Symptoms
House Cleaning Ocd Symptoms Moving Quotes: Moving Quotes On Change FREE Office Move Checklist Sitewikipedia.org Aip U209 linklizzard.com. Linklizzard downloads . Cottage Care House Cleaning Orlando; Team One House Cleaning Orlando; ... Read Article

Pictures of Acute Care Team

YOUR MACE TEAM Mobile Acute Care For The
The MACE team is committed to providing regular communication with you and your caregiver and is available Monday through Friday. On weekends, ... Fetch Document

Images of Acute Care Team

College University: University College Hospital Cancer Unit
University College Hospital Cancer Unit Texas Children's Cancer Center - Wikipedia, The Free Encyclopedia ... View Video

Acute Care Team Images


Guidance for commissioners of acute care – inpatient and crisis home treatment 5 What are acute care services? Acute mental health services ... Access This Document

Acute Care Team Photos

Transplant Tourism Increases Health-related Risks For Organ Recipients
Compared with recipients of living related kidney donor transplants, recipients who purchased organs internationally were more likely to develop hepatitis C, hepatitis B, and cytomegalovirus, and they were more likely to experience acute and recurrent rejections and surgical complications. Patient and organ survival rates were also lower in 'commercial' recipients. ... Read News

Post Acute Care Definition

Post Acute Care Definition Pictures

Post Acute Care Episodes
Post Acute Care Episodes . Final Report. Prepared for . Susan Bogasky . Assistant Secretary for Planning and Evaluation (ASPE) Definition . Per Index Acute Hospital Discharge. 1 (N = 310,629) Per PAC User. 2 (N = 109,236) Episode Definition . 5. Mean Index Acute Hospital Payment ... Document Viewer

Post Acute Care Definition Photos

A Roadmap For Health IT In Long Term And Post Acute Care (LTPAC)
1 | P a g e About the Road Map: Since 2005, a group of stakeholder associations known as the Long Term and Post Acute Care (LTPAC) HIT Collaborative, recognized their common interests and vision for health information technology. ... Retrieve Document

Images of Post Acute Care Definition

Managing And Coordinating Non-Acute Care In An ACO Environment
In many circumstances, hospitals with non-acute care assets place acute care professionals in managerial roles, can be limited to certain post-acute providers. As part of fulfilling the affiliation criteria, partnered providers receive the benefit of shared data with ... Retrieve Content

- Part 492
Post navigation ← Older posts. Newer Constipation in the elderly living at home. Definition, prevalence, and relationship to lifestyle and health status. ... Read Article

Post Acute Care Definition Images

ACUTE BURN RESUSCITATION - SurgicalCriticalCare.net
ACUTE BURN RESUSCITATION SUMMARY Resuscitation endpoints in the first 24 hours post-burn injury: burn shock resuscitation. J Burn Care Res. 2008; 29(1):257-266. 13. Rex S. Burn injuries. Curr Opin Crit Care. 2012; 18(6):671-676. ... Access Document

Photos of Post Acute Care Definition

Medicare’s Bundling Pilot: Including Post-Acute Care Services
ISSUE BRIEF NO. 841 MARCH 28, 2011 Medicare’s Bundling Pilot: Including Post-Acute Care Services LAURA A. DUMMIT, Principal Policy Analyst OVERVIEW — Fee-for-service Medicare, in which a separate ... Retrieve Content

MDS 3.0 Falls - Senior Care - Helping Consumers Choose ...
Post Share Advertisement. About.com; About Health; Senior Care no matter whether it occurred at home, while out in the community, in an acute hospital or a nursing home. Falls are not a result of an overwhelming Care Planning. Falls are a leading cause of morbidity and mortality among ... Read Article

Images of Post Acute Care Definition

Medicare Updates For Post-Acute Care In 2013
Definition source: National Quality Measure Clearinghouse AHRQ 7 7. a hitlhospital or post‐acute f ilitfacility – phiihysician in hitlhospital Medicare Updates for Post‐Acute Care in 2013 9/18/2012 ... View Doc

Post Acute Care Definition Pictures

INTERQUAL® ACUTE ADULT CRITERIA REVIEW PROCESS
InterQual Criteria can only assist in providing guidance on the This guideline assists in planning for a safe transition to the most appropriate post-acute level of care. InterQual® levels of care, refer to the level of care definition notes. ... Retrieve Here

Park Model Homes In Kansas - Blogspot.com
Homes with Three Years of Poor Health and Safety Inspection Trends model of delivering long Lexington Park Nursing & Post Acute Topeka 16 Good span></a><br /><span>Even the popular web siteYouTube.com has seen the posting of Park Model Homes In Kansas; Park Model ... View Video

Post Acute Care Definition Photos

What Are Long-Term Care Hospitals?
What are Long-Term Care Hospitals? Revised September 2015 Most people who need inpatient hospital services are admitted to an “acute‑care” hospital for a relatively short stay. ... Retrieve Content

Post Acute Care Definition

Metrics For TheSecond Curve Of Health Care - HPOE
Health care delivery models to balance quality, cost, patient preferences and health status to achieve real Post-acute care services and integration with acute-care providers Working with partners and other organizations on integrated care delivery ... Return Doc

Images of Post Acute Care Definition

Variation In Health Care Spending - The National Academies
Largely by variation in the utilization of post-acute care services, and to a lesser extent by variation in the utilization of acute care services. 21 Variation in Adjusted Medicare Spending, by HRR. 22 Variation in Post Acute Care Services ... Read Content


Post Share Advertisement. About.com; About Health; Pregnancy & Childbirth. . . Relaxation will help take care of the first type of headache, as can some medications. Postpartum pain might take you by surprise, ... Read Article

Post Acute Care Definition

Acute Care - World Health Organization
1 Acute Care Integrated Management of Adolescent and Adult Illness Guidelines for first-level facility health workers at health centre and district outpatient clinic ... Retrieve Content

REDEFINE ACUTE CARE™ New Product Announcement - YouTube
Watch the doctors announce this breakthrough new product LIVE at the Rodan+Fields National Convention 2014!! ... View Video

Post Acute Care Definition Pictures

Wardrobe Closet: Wardrobe Closet Ashley Furniture
VISN PS Program Domiciliary - 7.9 Outpatient Areas- 7.8 Pharmacy - 7.7 Radiology - 7.6 OR - 7.5 ICU - 7.4 Acute Care - 7.3 Psych Care - 7.2 Sliding Doors Trim Are stick insects poisonous for my stick insect sitewikipedia org? Bedroom Furniture Post Comments (Atom ... Read Article

Post Acute Care Definition Images

Improving Medicare Post-Acute Care Transformation Act
The Improving Medicare Post-Acute Care Transformation Act of 2014 “IMPACT Act of 2014” Last year, the sitting Chairmen and Ranking Members of the House Ways and Means and Senate ... Access This Document

Post Acute Care Of The Coronary Artery Bypass Graft Patient
This feature is not available right now. Please try again later. Published on Feb 2, 2015. Category . Science & Technology; License . Standard YouTube License ... View Video

Post Acute Care Definition

Bundling post-acute care Services
MEETING BRIEF September 6–7, 2012 Bundling post-acute care services ISSUE: Post-acute care use varies widely in part because whether and how much service is needed is not ... Return Doc

Post Acute Care Definition Images

The Improving Medicare Post-Acute Care Transformation Act Of ...
The Improving Medicare Post-Acute Care Transformation Act of 2014 “IMPACT Act of 2014 ” Section-By-Section (LTCH-CARE). Definition of Applicable Reporting Provisions. the prospective payment system and post-acute providers. For PPS-exempt cancer ... Access Content

Post Acute Care Definition

Acute Inpatient Rehabilitation Unit Vs Skilled Nursing Facility
9.4% after a post acute care* Acute Inpatient Rehabilitation Unit vs Skilled Nursing Facility Author: Acute Inpatient Rehabilitation Unit vs Skilled Nursing Facility Subject: Acute Inpatient Rehabilitation Unit vs Skilled Nursing Facility ... Retrieve Doc

Images of Post Acute Care Definition

Acute Care Physical Therapy Practice And Clinical Practice ...
1 Acute Care Physical Therapy Practice and Clinical Practice Guidelines Jim Smith, PT, DPT “The National Guideline Clearinghouse™ (NGC) is a publicly available database of evidence- ... Get Document

Post Acute Care Definition Pictures

Long Term Acute Care (LTAC) Program - Health Care Authority
Long Term Acute Care Program November 2008 - iii - Important Contacts Changes Are Highlighted If I don’t have access to the Internet, how do I find information on… ... Get Document